手机版
手机版
登录
|
注册
无障碍浏览
繁體版
政务公开搜索
政务动态搜索
网站首页
网站首页
区政府
魅力鼎城
新闻资讯
政府信息公开
解读回应
政务服务
互动交流
政务专题
您的位置:
首页
>
解读回应
>
图文解读
索
引
号:
/202107-00006
信息分类:
政策法规
发布机构:
常德市人民政府
生成日期:
2021-06-02
名 称:
图解:区政府十七届六十五次常务会议
内容分类:
有效性:
有效
废止日期:
暂无
文 号:
关
键
词:
索
引
号:
/202107-00006
信息分类:
政策法规
发布机构:
常德市人民政府
生成日期:
2021-06-02
名 称:
图解:区政府十七届六十五次常务会议
内容分类:
有效性:
有效
废止日期:
暂无
文 号:
关
键
词:
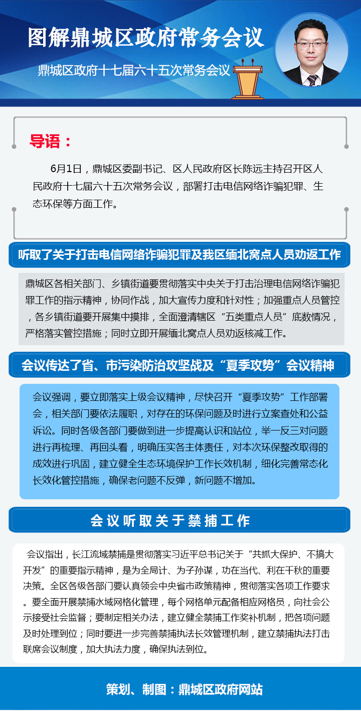
图解:区政府十七届六十五次常务会议
2021-06-02 15:42
来源:鼎城区政府网站
字号:
大
中
小
打印
扫一扫在手机打开当前页
湘易办
鼎城区人大建议政协提案系统
金融超市
智能问答
顶部